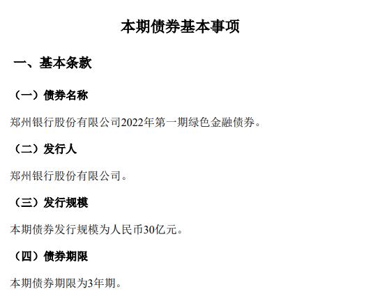
据中国债券信息网消息,日前,郑州银行绿色金融债券发行文件披露,公司将于9月15日发行30亿元绿色金融债券,期限为3年期。募集资金将全部用于《绿色债券支持项目目录(2021年版)》规定的绿色项目。

据募集说明书,本期债券的募集资金将投放于节能环保产业、清洁生产产业、清洁能源产业、生态环境产业及基础设施绿色升级五类绿色产业项目中,初步确定的绿色产业项目数量12个,预计总拟授信金额32.891亿元。
上个月,郑州银行宣布获准发行绿色金融债券。据8月19日晚郑州银行发布的公告,已获准发行绿色金融债券。河南银保监局下发的《河南银保监局关于同意郑州银行股份有限公司发行绿色金融债券的批复》(豫银保监复〔2022〕251号)和中国人民银行《准予行政许可决定书》(银许准予决字〔2022〕第92号),同意郑州银行在全国银行间债券市场发行不超过50亿元绿色金融债券,募集资金专项用于绿色产业项目贷款。
此外,郑州银行公告称,河南银保监局下发的《河南银保监局关于同意郑州银行股份有限公司发行金融债券的批复》(豫银保监复〔2022〕250 号),同意该行在全国银行间债券市场发行金额不超过人民币 100 亿元的金融债券。该事项尚需得到中国人民银行批准。
声明:本平台转载分享的文章,旨在传递行业资讯,版权归原作者所有,如涉及版权等问题,请与我们联系。
日期 | 来源:2022年9月14日 | 环球网(https://finance.huanqiu.com/article/49eGmByor4b)