从我国提出2030年“碳达峰”及2060年“碳中和”的目标后,作为“碳排放大户”的房地产建筑行业,积极持续推动节能降碳、绿色转型。
10月16日,中国共产党第二十次全国代表大会开幕。大会报告指出,加快发展方式绿色转型;加快推动产业结构、能源结构、交通运输结构等调整优化。
为加快减碳增绿的步伐,房企进行了多重探索,包括大力推进绿色建筑、实施绿色运营,大力推进节能减排等。其中,不少房企直接布局了新能源领域。据新京报记者不完全统计,截至目前,已经有碧桂园、保利、万科、万达、新城控股等超10家房企布局新能源领域。
那么,房企布局新能源领域的方向是什么?未来前景又如何呢?

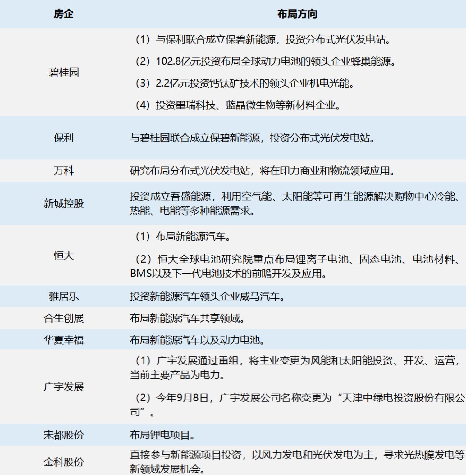
部分房企布局新能源领域一览(表格内容由新京报记者根据公开资料整理)
新能源业务成为房企“减碳增绿”抓手
二十大报告指出,加快发展方式绿色转型。即加快推动产业结构、能源结构、交通运输结构等调整优化;实施全面节约战略,推进各类资源节约集约利用,加快构建废弃物循环利用体系;完善支持绿色发展的财税、金融、投资、价格政策和标准体系,发展绿色低碳产业,健全资源环境要素市场化配置体系,加快节能降碳先进技术研发和推广应用,倡导绿色消费,推动形成绿色低碳的生产方式和生活方式。
从房地产建筑行业来看,其正在不断探索中加快减碳增绿的步伐,包括大力推进绿色建筑、实施绿色运营,大力推进节能减排等。而在多重探索中,不少房企直接布局了新能源领域,不仅开拓了新的业务方向,更为重要的是立竿见影地实现了节能减排。
众所周知,新能源行业的主要发展方向包括新能源发电和新能源汽车,这也是目前房企跨界新能源的发展方向。就新能源发电而言,国务院在2021年10月印发的《2030年前碳达峰行动方案》提到的新能源主要指风电、光伏、地热能和海洋能。
据新京报记者不完全统计,目前已经有超过10家房企布局新能源领域,主要包括两大方向,一为新能源汽车,主要包括恒大、雅居乐、合生创展和华夏幸福等;另一方向为新能源发电,主要有碧桂园、万科、保利、新城控股、金科、宋都股份等。
其中,就新能源汽车领域来看,其迎来了恒大、宝能、雅居乐、融创等一众房企的布局。虽然布局新能源汽车的房企不少,但大多数房企都是通过财务投资或战略合作,如雅居乐、滨江、融创等。除了财务投资外,也有少数房企如恒大、宝能等布局新能源汽车全产业链。
多家房企抢滩投资建设、应用新能源发电
除了新能源汽车方面外,以分布式光伏电站为代表的新能源发电领域,也吸引了众多房企抢滩布局。
近日,碧桂园创投宣布,经过长达一年的市场调研和筹备,其与保利资本成功孵化了一家新能源公司“保碧新能源”,定位为综合能源管理服务商,已于9月28日在上海落地首个光储充示范项目。
事实上,早在今年6月,“保碧新能源”正式成立,其以分布式光伏电站投资开发为核心,目标是争取于2026年实现8-10万千瓦的装机量,分阶段逐步打造成为一家综合能源解决方案供应商。保碧新能源落地的首个项目位于上海界龙艺术印刷厂,该项目在工厂屋顶建设分布式光伏作为发电资产、分布式储能为配套能源储存装置、充电桩为能源利用和输出设备,致力于打造零碳绿能的工业园区,输出智能综合用能用电解决方案。
保碧新能源联席总裁严驰晨表示,作为光伏产业链的最末端,分布式光伏发电站直接处于用户侧,可以降低对电网的依赖,减少线路损耗,还能实现发电量就地消化,余量再接入电网,投资小、建设快,当下也更适应产业发展和国情的需要。
据悉,分布式光伏电站特指采用光伏组件,将太阳能直接转换为电能的分布式光伏电站系统。
无独有偶,看好分布式光伏电站的还有另外一家龙头房企新城发展。
正是利用了分布式光伏发电站,新城控股旗下36个吾悦广场年发电总量约2345万度,每年减少碳排放量约23380吨。
据新京报记者从新城发展方面获悉,早在2019年12月,新城控股联合国有上市公司金开新能参与投资的能源投资与管理平台——吾盛能源正式成立,聚焦新能源领域开发、投资、建设及运维。截至2022年4月30日,吾盛能源36个吾悦广场的屋顶分布式光伏电站已建成并完成并网发电,据测算,年发电总量约2345万度,每年减少碳排放量约23380吨;剩余吾悦广场在建屋顶分布式光伏电站项目72个,全部建成后预计年供电量达6000万度、年节约电费约4500万、年碳减排约59800吨。
鉴于分布式光伏发电“投资小、建设快,应用场景多”的特点,包括万科、万达、世茂等也逐步引入光伏发电应用于旗下的商业项目。万科在2021年的可持续报告中表示,正在对物流园分布式光伏电站的落地进行研究,而旗下的商业品牌印力计划到2025年在至少10个商场实现太阳能光伏发电,并持续推广太阳能光伏的应用。
房企探索“新能源赛道”机遇与挑战并存
虽然不少房企的新能源业务风生水起,但整体来看,房企布局新能源领域也并非一帆风顺。今年3月,宋都股份公告称拟垫资16亿元与合作方启迪清源共同参与西藏珠峰在阿根廷的盐湖提锂项目,此后股价在16个交易日里12次涨停,员工持股计划高位套现2.2亿元。随后,宋都股份因信息披露违规,收到监管部门的违纪警示,西藏珠峰方面也与宋都股份解除了合作。
另外一家房企金科直接投资布局新能源领域,甚至曾将其列为第二主业进行高强度布局。早在2014年,金科出资20亿元成立新能源公司,重点投资光伏、风能及页岩气等新能源产业,迈出了新能源跨界第一步。2020年,金科旗下景峡、烟墩风电场总装机容量达到40万千瓦,全年新能源业务实现营业收入8.35亿元。2021年,金科与青岛城投新能源投资有限公司合作,并将景峡、烟墩两个风电场的重资产业务出让给青岛能投,股权交易对价13.94亿元。
由此可以看出,新能源布局与房企本身的经营息息相关,当房企地产业务蒸蒸日上时,新能源业务也随之扩张,而当自身遇到经营压力时,其新能源项目或面临着被出售的局面。
克而瑞研究中心认为,在地产行业的寒冬之下,寻求多元化发展的房企也纷纷将目光投向新能源板块,其中尤其是新能源汽车受到关注。然而“隔行如隔山”,房企能否在新能源领域找到突破口,甚至实现业务转型仍有待检验。
总体来看,一方面,房企布局新能源领域是政策倡导的方向,不仅是资本追逐的风口,还可以助力节能减排;但是另一方面,房企参与新能源布局也要注意量力而行,且行且试。
声明:本平台转载分享的文章,旨在传递行业资讯,版权归原作者所有,如涉及版权等问题,请与我们联系。
日期 | 来源:2022年10月19日 | 新京报(http://www.bjnews.com.cn/detail/1666097922168905.html)